冀中能源邢矿集团党建网
网站首页
政策法规
行业自律
关于协会
协会会员
协会业务
会员注册
在线投稿
您现在的位置:
首页
>
行业动态
行业动态
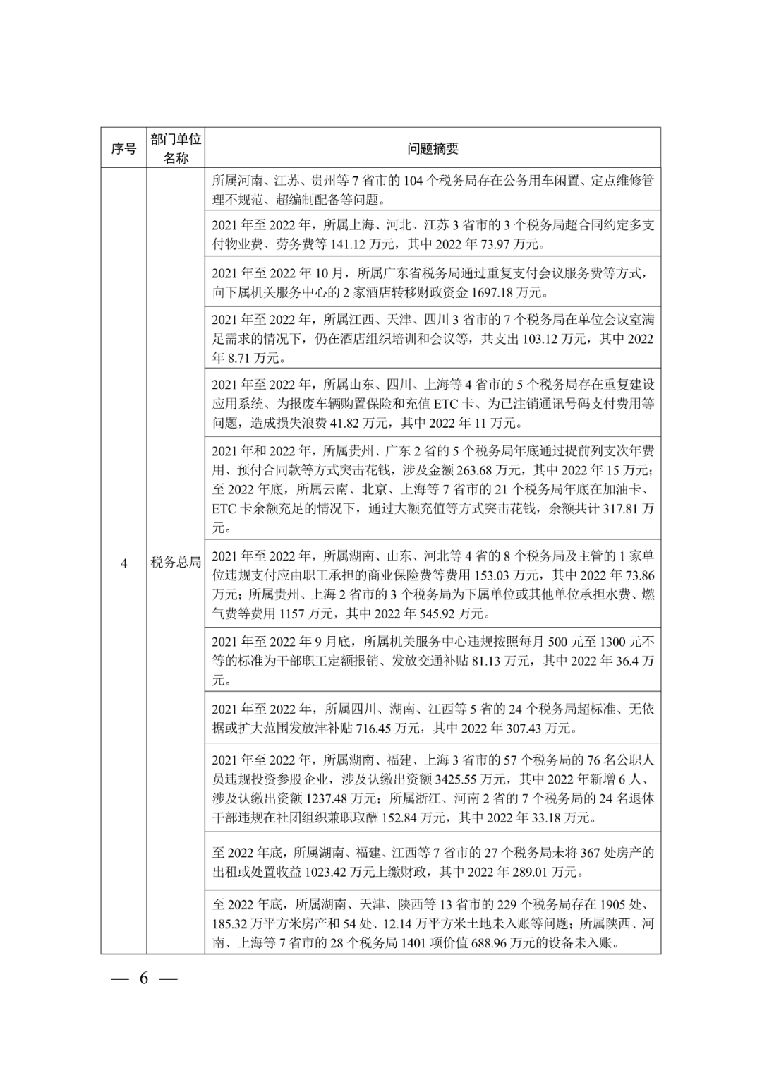
审计署2023年第2号公告:中央部门单位2022年度预算执行等情况审计结果
时间:2023-07-04
来源:
浏览次数:255
上一篇:住建部@以欺骗等不正当行为取得证书,两人被处罚
下一篇: 辽宁鞍山市纪委监委通报3起招投标领域突出问题典型案例
河北省公共资源交易行业协会网
河北省公共资源交易行业协会网
版权所有:河北省公共资源交易行业协会
技术支持:北京盛世政通软件发展有限公司
冀ICP备20001604号-1
COPYRIGHT 2019 ALL RIGHTS RESERVED